Dieser Blog war einmal als Austauschforum gedacht, nicht als Verlautbarungsplattform. Und das sollte er im Idealfall wieder werden. Hier also ein kleiner Debattenbeitrag als Crosspost aus meinem persönlichen Blog.
Einleitung
Diskussionen über die Digitalisierung in Museen werden in Deutschland seit Jahrzehnten geführt. Der Aufbau von Datenbanken zur Bestandserschließung geht in vielen Häusern mindestens bis in die 1990er Jahre zurück. Die Nutzung digitaler Mittel für die Öffentlichkeits- und Vermittlungsarbeit in Museen ist seit spätestens Mitte der 2000er Jahre nicht mehr zu vermeiden. Und mit der Verbreitung des World Wide Web wurde klar, dass Interoperabilität und Verknüpfbarkeit in Zukunft relevante Themen sein würden.
Die personelle Infrastruktur der Museen und in breiteren, museumsübergreifenden Infrastrukturen und Institutionen (Museumsverbände, den Landesstellen für Museen, etc.) wurde dementsprechend in den letzten Jahren zunehmend angepasst. Gerade größere Einrichtungen haben heute Social Media Manager, verschiedene Rollen für die digitale Sammlungsarbeit, etc. In Einklang damit gab es seit ca. 2015 den Druck, digitale Strategien in den Museen zu entwickeln. Diese Entwicklungen sind an sich sinnvoll und richtig.
Sie bleibt nichtsdestotrotz unvollständig. Einerseits ist die Museumslandschaft extrem divers, und besonders viele kleinere Einrichtungen haben bis heute keine dezidierte Digitalstrategie. Andererseits greift das Digitale auf alle Lebensbereiche über: Kann es eine Digitalstrategie geben, die nicht eine allgemeine Museumsstrategie darstellt? Und, sollte das im Konkreten für korrekt befunden werden: Wie sorgt man dafür, dass die Strategie auch tatsächlich auf der operativen Ebene verfolgt und umgesetzt wird?
Welchen Nutzen haben die vielen einzelnen Strategien, wenn es keine stringente, übergreifende Strategie gibt? Auf welchem Grund sollen die digitalen Bemühungen gedeihen, wenn es kein passendes Ökotop gibt? Real gibt es auch heute schon eine Fülle von Angeboten für die digitale Arbeit von und in Museen – Hardware, Infrastrukturen, Austauschforen, Hilfsangebote. Diese strategisch zu sortieren, ein gemeinsames Ziel zu formulieren und Reibungsverluste zu reduzieren, das sollte gerade heute, in Zeiten knapper Kassen, im allgemeinen Interesse sein.
Im Folgenden wird versucht, einen Entwurf für eine derartige Zielvorstellung anhand eines „digitalen Idealmuseums“ zu skizzieren, wichtige Hürden und Vorschläge für den Umgang und die Überwindung dieser zu benennen. Die hier formulierten Überlegungen stützen sich auf die langjährige praktische Erfahrungen von museum-digital als offener, kooperativ entwickelter Infrastruktur für die Erschließung, Verwaltung und Publikation von Museumsdaten.
Das Digitale Idealmuseum
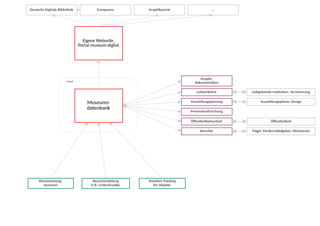
Der zentrale Wissensspeicher des digitalen Idealmuseums ist seine Museumsdatenbank. In dieser werden die Objekte sowie alle standardisierbaren und planbaren Vorgänge im Museum abgebildet und verzeichnet. Hier wird für jedes Objekt und jeden Vorgang eine eindeutige Kennung generiert, mit der diese in allen Tätigkeitsbereichen des Museums klar und eindeutig referenziert werden können.
Zu den vom Museumsteam sauber erfassten Objekt- und Sammlungsdaten gesellen sich automatisch erfasste und in die Datenbank übermittelte Daten von Klimasensoren und aus dem mit QR-Codes kostengünstig umgesetzten Standort-Tracking. Besucherzahlen werden von den in den Ausstellungsräumen eingebauten Lichtschranken automatisch in die Datenbank übermittelt.
Ein Display im Foyer des Museums präsentiert ein Dashboard, in dem Besuchern die Aktivitäten des Museums transparent dargestellt werden. Besucher erhalten einen Überblick über den Fortschritt der Erschließungsarbeit, kommende Veranstaltungen und Ausstellungen werden angekündigt, es gibt eine Liste der neuesten Veröffentlichungen der Mitarbeiter des Museums. Eine Anzeige informiert über die Verfügbarkeit von Plätzen im Museumscafé und von Toiletten.
Die so präsentierten Daten werden direkt aus der Museumsdatenbank bezogen. Ebenso können vollautomatisch Listen und Berichte für Fördermittelgeber, Beirat und Trägerinstitutionen erstellt werden. Mitarbeitende des Museums sehen für sie relevante Aufgaben und Termine aus der Museumsdatenbank automatisch im Kalender auf ihren Endgeräten.
Leihverkehre und Ausstellungen sind in der Datenbank erfasst. Vordrucke für z.B. Leihverträge und eine Übersicht über alle im Rahmen des jeweiligen Vorgangs erstellten Dokumente – gekennzeichnet mit der durch die Datenbank generierten ID – können in dieser generiert und eingesehen werden. Über offene Standards wie EODEM können die Objektdaten verliehener Objekte automatisch, schnell und verlustfrei an Leihnehmer übermittelt und in deren Datenbanken übertragen werden.
Die Zusammenarbeit mit externen Kuratierenden, Ausstellungsplanern und Gestaltern wird durch eine feingliedrige Rechteverwaltung und eingeschränkten Zugriff auf die Datenbank vereinfacht. Mit einem Nutzerkonto mit rein lesendem Zugriff erhalten sie Einsicht in die Sammlung und können allgemeine wie ausstellungsspezifische Texte und Objektbeschriftungen direkt aus der Datenbank beziehen – oder diese direkt in der Datenbank kollaborativ mit den Mitarbeitenden des Hauses erstellen.
Für die Öffentlichkeitsarbeit des Hauses ist die Museumsdatenbank, nebst einem ggfs. vorhandenen und eng mit ihr verzahntem Digital Asset Management-System, ebenfalls eine zentrale Quelle. Beispielobjekte und Bilder für Social Media-Posts und Newsletter sowie Übersichten über die Arbeit des Hauses finden sich zuallererst in der Datenbank. Gleichzeitig übernimmt eine standardkonforme Speicherung und Publikation einige Aufgaben vollständig: Die Listung von Veranstaltungen und Ausstellungen bei Google geschieht etwa vollautomatisch mithilfe eingebetteter JSON-LD-Metadaten bei der Publikation auf der eigenen Webseite.
Die Publikation der Sammlungsdaten erfolgt vollständig automatisiert. Mit einem einfachen Freigabefeld entscheiden Mitarbeitende, ob ein Datensatz beim einmal täglich automatisch angestoßenen Abgleich der Daten veröffentlicht werden soll oder nicht. Ziel des Abgleichs ist eine einzige primäre Publikationsplattform, etwa die Webseite des Museums. Durch saubere Datenerfassung, die Verwendung von Normdaten und eine eng abgestimmte Synchronisations-Routine kann der Abgleich der Daten ohne weitere menschliche Intervention geschehen.
Die primäre Publikationsplattform dient nicht nur der direkten Ansprache der Öffentlichkeit, sondern auch als Ausgangspunkt für die Weitergabe an fachspezifische Portale wie das Graphikportal oder spartenübergreifende wie die Deutsche Digitale Bibliothek und Europeana. Offene Schnittstellen wie OAI-PMH und die Verwendung offener, weit verbreiteter Austauschstandards wie LIDO ermöglichen eine regelmäßige, vollautomatische Übernahme und Aktualisierung der Daten durch die Portale, ohne zusätzlichen Aufwand für das Personal des Museums.
Eine Publikation unter offenen Lizenzen und das Angebot offener Schnittstellen erlauben eine reibungslose und vielfältige Nachnutzung durch Forschung, Bildung, Kulturvermittlung und die Kreativindustrie. So können neue und vom Museum selbst möglicherweise unvorhergesehene Potentiale geschöpft werden, die dem Museum Reichweite und neue Erkenntnisse bieten können.
Das digitale Idealmuseum existiert in der beschriebenen Form wahrscheinlich noch nirgends. Und das, obwohl die meisten beschriebenen Konzepte und Methoden Jahre und Jahrzehnte alt und in anderen Bereichen wohl etabliert sind. Eine derartige, stringend um einen zentralen Wissensspeicher aufgebaute Struktur wäre beliebig erweiterbar und schon eine partielle Nachbildung der oben beschriebenen Struktur könnte deutliche Arbeitserleichterungen, eine bessere Nachvollziehbarkeit und Krisenfestigkeit für Museen bedeuten.
Im Folgenden werden die grundlegenden organisatorischen Anforderungen für die Etablierung vergleichbarer Strukturen beschrieben. Eine sicher unvollständige Auflistung der realen Hindernisse zur Schaffung einer solchen leitet im Anschluss zum abschließenden Entwurf einer Strategie für eine weitere Verbreitung und Schaffung effizienterer, digitaler Strukturen – im einzelnen Museum wie darüber hinaus – über.
Anforderungen
Der zentrale Wissensspeicher des digitalen Idealmuseums ist seine Museumsdatenbank.
Der hier gewählte Begriff der Museumsdatenbank ist gezielt überspitzt. Der in der Wahl des Begriffs formulierte Anspruch, eine zentrale Zusammenführung des Wissens und der Aktivitäten eines Museums zu erreichen, ist aber essentiell. Nur so lässt sich eine wirklich eindeutige und stabile Referenzierbarkeit schaffen. Nur so können skalierbar, abteilungsübergreifend und nachhaltig Übersichten erstellt werden. Und nur so lässt sich zumindest ein Mindestmaß an grundsätzlicher Strukturgleichheit der Daten sicherstellen, das zukünftige Automatisierungen deutlich vereinfacht. Grundsätzlich gilt, dass eine möglichst weitgehende Einschränkung der Zahl verschiedener Anwendungen in einem Museum (wie auch sonst) sowohl für eine einfachere Administration der Systeme als auch für eine bessere Zugänglichkeit für die oft nicht technisch ausgerichteten Mitarbeitenden sorgt.
Eine einzige, zentrale und gemeinsame Datenbank bedeutet, dass alle Mitarbeiter in irgendeiner Form mit demselben System arbeiten. Es bedeutet das oft geforderte Aufbrechen von Informations-Silos und eine zunehmende Transparenz des Arbeitens zwischen den Mitarbeitenden. Auf institutioneller Ebene ist dies lohnend und viel besprochen. Auf persönlicher ist dafür gerade in großen und größeren Museen ein grundlegendes Umdenken nötig. Befürchtungen, dass zunehmende Informationen über den eigenen Zuständigkeitsbereich zu einem verstärkten, uninformierten Hinterfragen der eigenen Entscheidungen führen, können und müssen mit besserer Kommunikation und Vertrauen zwischen Mitarbeitenden und Abteilungen beantwortet werden. Eine effektive Digitalisierung kann nur mit den Mitarbeitenden des Museums und nicht gegen diese geschehen.
Andererseits gibt es getrennte Systeme, bei denen eine Trennung tatsächlich sinnvoll sein kann. Eine enge Integration von Personaldaten, Lohnabrechnungen und Sammlungsdaten ist rechtlich sicherlich problematisch, praktisch nicht von Vorteil und schon an sich dystopisch. Die Verwaltung und Bearbeitung von beliebigen Dokumenten etwa zu einer Ausstellung wird von den jeweils darauf spezialisierten Anwendungen – Dateimanagern und Office-Anwendungen – besser und effektiver erledigt, als das mit einer Museumsdatenbank möglich wäre. Eine Anbindung dieser Dokumente an die Datenbank ist aber gerade im Fall von Ausstellungen naheliegend. Welche Arbeitsbereiche es in einem gegebenen Museum gibt und welche tatsächlich logisch grundlegend abgetrennt arbeiten sollen, sollte frühestmöglich besprochen und festgelegt werden.
Zu guter Letzt ist ein Datenbankdesign nötig, das eine Integration der vielen verschiedenen Funktionalitäten ermöglicht. Dies bedeutet einerseits – auf Ebene der konkreten Datenbank – das grundlegende Felder für die verschiedenen Entitäten und Prozesse definiert werden müssen. Andererseits erfordert das Ziel der Integration, dass die Datenbanksoftware entweder eine API liefert, Exporte idealerweise in nicht museumsspezifischen Formaten ermöglicht oder die Daten zumindest in einer niedrigschwellig zu nutzenden Form abspeichert.
Zu den sauber erfassten Sammlungsdaten […]
Die Vollständigkeit und Einheitlichkeit von Sammlungsdaten ist nicht zuletzt durch die in vielen Museen mittlerweile entscheidende Rolle von Digitalisierungsprojekten für die Erschließungsarbeit durchwachsen. Mit der Festlegung allgemeiner, museumsweiter „Hausregeln“ sowie ggfs. projekt- oder (teil-)sammlungsspezifischer Regeln für die Erschließung lassen sich trotz der Diversität der erfassten Daten grundlegende Erwartungsmaßstäbe definieren, auf deren Basis in der Folge gut weitergearbeitet und automatisiert werden kann. Um allerdings überhaupt sinnvolle und langfristig gültige Regeln zu definieren, braucht es in den Museen ein gutes Verständnis der Relevanz und Logik von Inventarisierung und Erschließung.
Eine besondere Schwierigkeit, sowohl bezüglich der Sauberkeit als auch der Einheitlichkeit der Daten, ergibt sich oft durch projektspezifische Anforderungen an die Erfassung. Die Versuchung, eigene, projektspezifische Datenbanken (oder Excel-Tabellen) zu schaffen, ist groß. Um die vollen Vorzüge der Digitalisierung im Museum zu gewährleisten, sollten solche museumsinternen Sonderwege unbedingt vermieden werden. Eine später immer wieder notwendige Migration der projektspezifischen Daten in die zentrale Datenbank ist teuer und kompliziert.
Durch eine eng abgestimmte Synchronisations-Routine, saubere Datenerfassung und die Verwendung von Normdaten kann der Abgleich der Daten ohne weitere menschliche Intervention geschehen.
Eine vollständig automatisierte Weitergabe von Daten aus einem in ein anderes System besteht grundsätzlich aus drei Aspekten. Zuerst müssen die relevanten Daten vom Ursprungssystem ausgespielt werden, dann müssen sie zum gegebenen Zielsystem gelangen, und schließlich müssen sie dort eingelesen werden können. Sowohl das Ursprungssystem als auch das Zielsystem müssen dazu entsprechende Schnittstellen bieten. Dies betrifft die Anbindung externer Datenbanken1 an die zentrale Museumsdatenbank ebenso wie den Abgleich von Daten aus der Datenbank des Hauses mit z.B. dem museumseigenen Online-Katalog oder zwischen jenem und museumsübergreifenden Portalen.
Der mittig liegende Arbeitsschritt des Transportes und ggfs. der Transformation der Daten um sie ins Zielsystem zu integrieren kann dabei – wie im Fall des automatischen Bezugs von Normdaten z.B. aus der GND meist der Fall – direkt im Ursprungs- oder Zielsystems integriert sein. Durch die Vielzahl der zur Verfügung stehenden Systeme ist die Notwendigkeit der Schaffung einer museumsspezifischen Integration oft gegeben und verständlich. Bisher sind es oft Mitarbeiter des Museums, die die Integration händisch durchführen, etwa indem sie Exporte auslösen, Tabellenspalten umbenennen oder Exportdaten vor einer Weitergabe anreichern. Gerade Formatanpassungen und Anreicherungen müssen so bei jeder Aktualisierung der Daten von neuem durchgeführt werden.
Um einen regelmäßigen, automatischen Abgleich zu ermöglichen, muss dieser Arbeitsschritt entweder automatisiert oder in Ex- oder Import (d.h. in Ursprungs- oder Zielsystem) integriert werden. Eine nachhaltige und für Museen langfristig realistisch wartbare Integration verlangt stabile Schnittstellen, da jede Anpassung der Schnittstellen auch eine Anpassung der damit interagierenden Komponenten bedeuten kann.
Da bei jeder Anpassung der Ex- oder Importschnittstellen eine Anpassung museumsspezifischer / Anbindungen notwendig sein kann, verlangt e
Die Bereitstellung von Schnittstellen, die händische Formatanpassungen überflüssig machen, ist in vielen Fällen sinnvoller bei der Ursprungs- oder Zielsoftware angesiedelt als in einem nicht vollständig automatisierten Zwischenschritt. Ist die Bereitstellung eines Export- oder Importformats Teil eines der Systeme, so kann eine entsprechende Entwicklung vielen Museen zu gute kommen. Dies setzt allerdings eine museumsübergreifende Einheitlichkeit der Formate – zumindest innerhalb eines Programms – voraus, die nicht jede übliche Sammlungsmanagement-Lösung bietet.
Gerade die Weitergabe an nicht museumsspezifisch angepasste Anwendungen und Portale profitiert massiv von eindeutigen, institutions-übergreifend gültigen Referenzierungen von zentralen Begriffen wie etwa Ortsangaben. Diese lassen sich durch die Verwendung übergreifender Terminologien und Normdatenkataloge herstellen. Die Anreicherung von z.B. Ortsangaben mit Normdaten geschieht nicht zuletzt durch die bessere Verfügbarkeit entsprechender Software (wie z.B. OpenRefine) derzeit zunehmend manuell im Zwischenschritt. So sehr dies einen Gewinn gegenüber der vollständigen Abwesenheit von Normdatenbezügen darstellen mag, so sehr stellt es bei einer irgendwann nötigen Aktualisierung der Daten Schwierigkeiten dar. Und umso mehr verunmöglicht es eine wirkliche Automatisierung des Datenaustausches.
Um eine Automatisierbarkeit herzustellen, sollten Anreicherungen entweder direkt im Ursprungssystem oder automatisch beim Import ins Zielsystem geschehen. Der Nutzen einer Anreicherung im Ursprungssystem ist offensichtlich – ist eine Anreicherung im Ursprungssystem schwieriger als eine Anreicherung in einem Zwischenschritt des Datentransfers, sollte primär auf eine Verbesserung des offenbar verbesserungswürdigen Ursprungssystems hingewirkt werden.
Andererseits erlauben es die in vielen Museen verfügbaren Mitarbeiterzahlen oft nicht, eine Anreicherung aller Sammlungsdaten des Hauses in einem realistischen Zeitraum umzusetzen, ohne die Arbeit der Institution zu lähmen. Dies macht einen pragmatischen Umgang mit imperfekten Daten an möglichst zentraler Stelle (und das heißt meist im Zielsystem) sinnvoll.
Selbst ohne zugehörige ID ist die Wahrscheinlichkeit, dass die Zeichenkette „Berlin“ – in einem deutschen Museum, das deutschsprachig formulierte Daten in ein primär deutschsprachiges Portal importieren möchte – die deutsche Hauptstadt bezeichnet extrem hoch. Eine Zuordnung kann hier automatisch auf Basis des Namens geschehen, ohne dass es eine substanzielle Gefahr einer Verfälschung der Daten gäbe. Wäre das Museum in Ohio, oder wäre die Zeichenkette „Frankfurt“ gäbe es eine deutlich größere Gefahr der Verfälschung. Ein pragmatischer Umgang heißt also einerseits, eindeutige Begriffe zu akzeptieren und wo möglich automatisch passend zuzuordnen. Andererseits heißt es auch, negativ abzuwägen, wo dies angemessen ist. Solche Abwägungen sind aber bei zentralen Portalen mit entsprechender Expertise und Infrastruktur deutlich sinnvoller anzusiedeln als bei jedem einzelnen Museum. Auch, weil manche Abwägungen so nur einmal, statt tausende Male und für jedes Museum neu gemacht werden müssen.
Der generelle Ansatz pragmatischer Abwägungen und einer möglichst starken Automatisierung des Zielsystems ist hier primär am Beispiel des Datenaustauschs mit Portalen beschrieben, gilt aber ebenso für alle anderen Systeme. Und sei es zwischen dem Klimasensoren aus Ursprungssystem und der museumseigenen Datenbank als Ziel.
Realitäten und die Diversität der Hindernisse
Alleine in Deutschland gibt es nach Zählung des Instituts für Museumsforschung circa 7000 Museen. Von kommunal getragenen Museen zu Privatmuseen, von Kunstmuseen zu Naturkundemuseen, von kleinen Heimatmuseen zu Landes- und Bundesmuseen mit hunderten Mitarbeitern und mehreren Standorten versteckt sich in dieser Zahl eine enorme Spannbreite von verschiedenen Erfahrungen.
Durch die Diversität der Museen, sind notwendigerweise auch die konkret denkbaren Ziele der Digitalisierung in einem konkreten Museum, die Ausgangsbedingungen und Hindernisse divers und schwer zu verallgemeinern. Manche Probleme betreffen alle Arten von Museen, sind aber nicht notwendigerweise in jedem Museum kritisch.
Kenntnisse
Um von einer groben Gesamtstrategie in konkretere strategische und taktische Erwägungen überleiten zu können, sind eine gute Kenntnis der Ausgangssituation, von Best Practices und die Entwicklung konkreter Ziele und Zwischenziele entscheidend.
Gerade im Fall der Sammlungen können die meisten Museen aber selbst grundlegende, naheliegend erscheinende Fragen nicht exakt beantworten. Besonders die Gesamtzahl der von einem Museum gesammelten Objekte – so nützlich sie für die Festlegung von Kennzahlen und Meilensteinen wäre – können die wenigsten exakt beziffern. Über die Jahrzehnte wurden Konvolute entgegengenommen und angekauft und nicht aufgeschlüsselt und einzeln inventarisiert, ein konkretes Sammlungskonzept wurde erst spät oder nie festgelegt und verbindlich niedergeschrieben, die Entscheidung zum Umgang mit Konvolutobjekten (ist eine Zeichenmappe mit 12 lose eingelegten Blättern ein Objekt, ein Objekt mit 12 Unterobjekten, oder 13 Objekte?) hing jahrzehntelang von einzelnen, wechselnden Mitarbeitern ab.
Um also eine Gesamtzahl auch nur schätzen zu können, bedarf es erst einmal Festlegungen zur praktischen Definition des Objekt- und Sammlungsbegriffs innerhalb des Museums. Um zu ermitteln, wie weit die (digitale oder analoge) Inventarisierung der Sammlung fortgeschritten ist, braucht es eine Bestimmung dessen, was als inventarisiert gilt. Es braucht Grundkenntnisse der Inventarisierung und des Sammlungsmanagements. Gerade in Westdeutschland, wo die Museologie als eigenes Studienfach eine eher geringere Bedeutung hat, aber auch allgemein durch Personalfluktuation und die oft große Zahl von fachfremden ehrenamtlich Mitarbeitenden in Museen, gilt es diese regelmäßig zu vermitteln.
Mithilfe von Gesamtzahlen lassen sich KPIs leichter bestimmen, Meilensteine definieren, und ein leichter Fortschritt projezieren. Es ist also nützlich, Gesamtzahlen auch nur Schätzungsweise festzulegen, auch wenn der schätzungsweise Charakter der Zahlen dabei niemals unerwähnt bleiben sollte. Damit solche Schätzungen einen Nutzen entfalten können, müssen sie aber klar und für die gesamte Institution einsehbar und verbindlich festgelegt werden.
Das Problem fehlender Inventarisierungskenntnisse betrifft primär kleinere Museen. In größeren, oft direkt forschungsorienterten Institutionen gibt es ein artverwandtes Dilemma: Durch die konkreten Anforderungen von Materialgattungen und Projekten ist es hier oft naheliegend, material-, sammlungs- oder projektspezifische Datenbanken oder Datenschemata zu erstellen und Parallelstrukturen zu entwickeln. Aus reiner Forschungsperspektive ergibt dies oft Sinn – aus Perspektive der nachhaltigen Arbeit in der gesamten Institution verhindert es Transparenz und die Hebung positiver Synergieeffekte. Umso wichtiger sind hier also frühe und verbindliche Absprachen zwischen den Abteilungen oder zwischen Fachabteilung und Mitarbeitenden im Projekt. So können pragmatische Entscheidungen ohne folgende Animositäten getroffen werden, die ihrerseits der Bildung von Synergieeffekten entgegenstehen würden. Auch wenn Pragmatismus oft ein kleines Abweichen von fachlich korrekten Termini benötigt: Gibt es etwa wirklich einen Unterschied zwischen einer Signatur und einer Inventarnummer oder bezeichnen beide Begriffe – in verschiedenen Disziplinen – doch dasselbe?
Gerade in kleineren und mittleren Museen ergeben sich weitere Probleme aus der je nach konkreter Person oft stark divergierenden Kenntnis von Erschließungssystemen, starker Personalfluktuation, und der Seltenheit einer schriftlichen Dokumentation der eigenen Arbeitsweise. Statt die Digitalisierung strategisch zu gestalten preschen einzelne motivierte Mitarbeitende voran, etablieren in sich sinnvolle, aber wenig dokumentierte projekt- oder personenspezifische Datenbanken. Durch die fehlende Dokumentation und Einbindung in ein übergeordnetes, geplantes Gesamtsystem müssen diese Datenbanken später entweder mühsam und kostspielig migriert oder verworfen werden. Dies gilt umso mehr, wenn die ursprünglichen Ersteller des Systems nicht mehr zur Verfügung stehen und – so die Stellen überhaupt nachbesetzt werden – ihre Nachfolger ein anderes Aufgabenprofil und andere Kenntnissen und Motivationen haben.
Show, don’t tell – Sichtbarkeit der Vorteile eines strukturierten Arbeitens
Digitalisierung kann ohne die Unterstützung derer, die sie primär betrifft, nicht erfolgreich und nachhaltig geschehen. Dies gilt umso mehr für eine strukturierte, nachhaltige Digitalisierung.
Menschen von den Potentialen der Digitalisierung zu überzeugen gelingt am leichtesten, wenn diese einerseits intuitiv, nachvollziehbar und einfach umzusetzen, und Vorzüge andererseits direkt spürbar sind.
Eine einfache, strukturierte und nachhaltige Datenerfassung zu ermöglichen ist eine Aufgabe für Softwareanbieter wie Institutionen. Etablierte Designpatterns wie Drag- and Drop, sinnvolle Vorschläge, oder die Möglichkeit, Eingaben zu wiederholen, können direkt als Teil der Datenbank implementiert werden und die Arbeit deutlich erleichtern. Hemmnisse wie eine fehlende Netzwerkanbindung in denkmalgeschützten Depoträumen liegen in der Verantwortung der Museen selbst oder ihrer Träger. Sie zu beseitigen ist essentiell und fast immer kostentragend – die durch die Beseitigung derartiger Hemmnisse entfallenden Reibungsverluste (auch bezüglich der Arbeitszeiten) wiegen Investitionen in Netzwerkinfrastruktur fast immer schnell wieder auf – und Betriebsklima und Akzeptanz von Digitalisierungsmaßnahmen gewinnen deutlich.
Einige Vorzüge der strukturierten und allgemeinverbindlichen Datenerfassung sind ihr inhärent und sofort spürbar. Der Gewinn, wenn über verschiedene Sammlungen hinweg gesucht werden kann, ist merklich und braucht keiner weiteren Erklärung. Wenn in einer Datenbank nach verschiedenen Datenfeldern gefiltert oder sortiert werden kann, ist der Vorteil gegenüber einem analogen Zettelkasten offensichtlich. Die Möglichkeit zur ortsungebundenen Arbeit mit webbasierten Systemen ist sofort einleuchtend.
Aber auch diese Vorteile relativieren sich über die Zeit und zeigen nur einen kleinen Teil der Potentiale auf. Umso wichtiger ist es, frühzeitig auch unerwartete Synergieeffekte zu zeigen. Immer sichtbare Visualisierungen, automatisch erzeugte Berichte, oder frühzeitig implementierte Integrationen und Automatisierungen können hier von großer Hilfe sein. Ob dies direkt als Teil der Benutzeroberfläche eines zentralen Datenbanksystems im Museum umgesetzt werden kann, liegt nicht zuletzt wieder daran, wie sehr die Datenbank an das Museum oder Teilbereiche angepasst ist. Je weiter verbreitet eine Konfiguration oder eine Datenbank, desto leichter lassen sich allgemeingültige Lösungen schaffen und desto kostengünstiger sind sie.
Arbeitskraft
Das größte und offensichtlichste Hemmnis der Digitalisierung im Museum, das alle Museen betrifft, ist die Verfügbarkeit von Arbeitskraft. Dies betrifft sowohl die inhaltliche Arbeit mit Objekten, Planung von Ausstellung, etc., als auch technische Unterstützung etwa zur Implementation von Integrationen und Automatisierungen.
Dass eine Person nicht hunderttausende Objekte innerhalb eines Jahres bis in ihre Tiefe ergründen und digital erschließen kann, ist offensichtlich. Ein realistischer Umgang mit Erwartungen und ein abgestimmtes Planen von Projekten zur Schaffung von Synergieeffekten (etwa die Beantragung von Projektmitteln zur Erschließung einer Teilsammlung in den Jahren vor der dazu geplanten Ausstellung) sind naheliegend.
Technische Lösungen können die Arbeit deutlich effizienter und nachhaltiger machen. Bestimmte Teilaspekte der Arbeit bleiben zwangsläufig aufwändig, insbesondere Rechercheaufgaben in historischen Quellen.
Andere Aufgaben lassen sich mit technischer Hilfe und der vorausschauenden Entwicklung von Strategien und Infrastrukturen vollständig automatisieren. Gerade Aufgaben der Datenübertragung und Integration von Systemen sind meist wie oben beschrieben inhärent automatisierbar und können den Mitarbeitenden im Museum so nachhaltig abgenommen werden – solange Datenformate und Schemata stabil gehalten und Prozesse möglichst reibungslos gestaltet sind.
Die Kapazität zur Entwicklung von derartigen Integrationen unterscheidet sich zunehmend zwischen größeren bis großen und kleinen Museen. In Ersteren wurden seit 2015 zunehmend spezifisch für die Digitalisierung Stellen und so oft auch direkt Kapazitäten für die Programmierung von Integrationen geschaffen. Neben der Integration und Automatisierung erfordern die spezifischen Anforderungen größerer Museen – Koordination zwischen Abteilungen, Vermittlung und Mediation, Schaffung von Akzeptanz gegenüber allgemeinerer Transparenz – von den für Digitalthemen eingestellten Mitarbeitenden aber oft quasi die Aufgaben von Change Managern.
Kleinere Museen haben oft geringere Anforderungen und vor allem einfachere Strukturen – die Einbindung und Anzeige der Tageskarte des Museumscafés macht wenig Sinn, wenn es schlicht kein Museumscafé gibt. Bisher verschließen sich selbst leicht umzusetzende Automatisierungen vielen kleineren Museen, weil es keine passenden Ansprechpartner im oder für die Museen gibt. Für die Beauftragung kommerzieller Anbieter fehlen die Mittel, und der Aufbau entsprechender Stellenkontingente und Kapazitäten sind illusorisch. Ob Automatisierungen, die nicht Teil des bestehenden Datenbanksystems sind, geschaffen werden können, hängt allzu oft davon ab, ob sich willige und fähige Freiwillige finden.
Conclusio: Ein Entwurf
Wie können Museen also, gerade in Zeiten allgemeiner Verunsicherung und wirtschaftlicher Schwierigkeiten, die Vorzüge der Digitalisierung in volleren Zügen genießen, ihr strategisch begegnen, und dabei unterstützt werden?
Zuerst ist ein grundlegendes Bedenken und gemeinsames Erörtern der Rolle der Digitalisierung in den Museen nötig, mit allen potentiell betroffenen Mitarbeitenden – und das sind im Zweifelsfall schlicht alle. Ein frühes Sammeln der Befürchtungen und – wichtig – der Erwartungen und Hoffnungen macht es möglich, diese offen mit unterstützenden Institutionen und Dienstleistern zu besprechen und Lösungen und Umsetzungen früh zu planen.
Die Moderation eines solchen Prozesses erfordert selbst ein gutes Verständnis von digitaler Museumsarbeit. Gibt es in einem gegebenen Museum niemanden, der Museum und Digitales zusammenbringen und den Prozess moderieren kann, so gibt es auch heute schon Angebote der Museumsverbände und vergleichbarer staatlicher Stellen, ihn zu begleiten. Die Bündelung von Expertise in übergreifenden Strukturen macht gerade für kleinere Museen viel Sinn; noch hinken die Kapazitäten den Bedarfen aber oft hinterher.
Die Konkretisierung und Verbindlichmachung von gemeinsam getroffenen Grundannahmen und Zielvorstellungen sowie eine regelmäßige Reflektion und eine Offenheit zur Anpassung dieser, falls sie sich als unrealistisch herausstellen, ist wichtig.
Knapp 75 Jahre nach der Entwicklung der ersten Computer, über 30 Jahre nach dem Beginn des World Wide Web und ca. 20 Jahre nach dem Durchbruch von Smartphones steht so gut wie kein Museum dabei wirklich am Anfang. Zur Kommunikation wird gechattet, Mail ist verbreitet, Sammlungsdaten sind fast überall in irgendeiner Form digital erfasst (ob in einer sich regelmäßig wandelnden Excel-Tabelle oder in einer strukturierten Datenbank; oder in 15 verschiedenen). Die Ausgangssituationen sind dadurch nur diverser geworden, und die Diskussion muss sich vor allem um die Digitalisierung als strukturierten und strukturierenden Prozess und Gelegenheit zur Besserung der Arbeitssituation und Effektivität drehen. Dies erfordert umso mehr Expertise und im Fall von externen Unterstützenden Zeit und Fähigkeit, die Ausgangssituationen angemessen und in die Tiefe zu ergründen.
Ist eine Strategie mit konkreten Zielvorstellungen gefasst, gilt es diese Umzusetzen und dabei auch im Konkreten den gemeinsam festgelegten Vorgehensweisen zu folgen. Verbindlichkeit einzufordern und besprochenes Umzusetzen statt langfristig teurere, aber im konkreten scheinbar naheliegende Sonderwege zu gehen, ist ein Problem das mit der (inhaltlichen wie personellen und räumlichen) Größe eines Museums wächst. Ein Konzept oder eine Zuständigkeit für das Change Management existiert in größeren Häusern oft sinnvollerweise schon. Kapazitäten für die Entwicklung der fast notwendigerweise museumsspezifischen Integrationen bestehen zunehmend, und das Schreiben des oft sehr übersichtlichen Codes von Integrationen lässt sich heute mit KI-Unterstützung weiter vereinfachen.
In kleineren Museen ist der Aufbau eigener Kapazitäten zur Erstellung von Integrationen und Automatisierungen meist unrealistisch, während die Beschäftigung von kommerziellen Dienstleistern die Budgets gerade ehrenamtlich geführter Museen schnell übersteigt. Hier würde eine Bündelung und der Aufbau von geteilten Kapazitäten Sinn machen. Schon eine Person, die organisatorisch bei einem der Museumsverbände (oder vergleichbarer Institutionen von übergreifender Zuständigkeit) angesiedelt wäre, und jeweils für einige Tage in die Museen reist, um neben der Beratung konkrete Automatisierungen und Integrationen zu schaffen, könnte vielen Museen kostengünstig und effektiv helfen.
Besonders in kleineren Museen bleibt das Onboarding neuer Mitarbeiter eine Herausforderung, der durch eine enger integrierte Arbeit der Beschäftigen mit denselben Systemen einerseits und einer verschriftlichen Strategie und der Dokumentation von Arbeitsschritten begegnet werden kann. Auch hier können die Museumsverbände als zentrale Stelle, die die Bedeutung und Logik der Maßnahmen erläutert und konkrete Vor-Ort-Beratung bietet, helfen.
Eine vollständige Automatisierung erfordert dabei aber einerseits die nötigen Grundlagen, die früh genug geplant sein sollten (etwa die Anbindung an Normdaten), und eine ausreichende Kontrolle über die eigenen Anwendungen und Systeme. Bietet die eigene Sammlungsdatenbank etwa schlicht keine dokumentierte offizielle Schnittstelle, so ist das Schaffen einer solchen unter Umständen mit enormen zusätzlichen Aufwänden und absehbarer Instabilität verbunden. Damit Integrationen und Automatisierungen nicht regelmäßig angepasst werden müssen, braucht es eine Stabilität der konfigurierten Datenbankschemata. All diese Aspekte, können, früh bedacht, in der Auswahl und Konzeption von Hard- und Software helfen.
Manche Komponenten entziehen sich zwangsläufig der Kontrolle einer gegebenen Institution – besonders museumsübergreifende Lösungen und Portale. Bei der Fortentwicklung dieser wäre es wichtig, die Reibungslosigkeit von Integrations- und Importprozessen in den Vordergrund zu stellen, ohne die angestrebte Qualität und Interoperabilität aufzugeben. Dies bedeutet einerseits eine stete Verbesserung der zentralisierten Dienste, die Schaffung naheliegender Autokorrekturlösungen bei Importen, und andererseits einen Willen, Prozesse und Strukturen zu vereinfachen. Korrektur- und Überprüfungsphasen in der Weitergabe zu Portalen machen etwa bei einem ersten Import unbedingt Sinn, sind aber bei Updates strukturell gleich gebliebener Daten eine unnötige Verkomplizierung des Prozesses, die einer vollständigen Automatisierung der Datenweitergabe im Weg steht.

Anhänge
1: Roadmap
- Bestandsaufnahme der im Haus bestehenden Kapazitäten und etwaige Einholung externer Beratung und Unterstützung
- Falls nötig: Frühe Schulung bezüglich der Grundsätze eines effektiven Sammlungsmanagements
- Bestandsaufnahme der im Haus vorhandenen technischen Systeme und Aufgaben; erster Entwurf einer Übersicht, bei welchen eine Anbindung an einen zentralen Wissensspeicher sinnvoll sein kann
- Besprechung in zunehmend größer werdenden Gruppen bis zu einer Vollversammlung der Mitarbeitenden, Ermittlung von Bedarfen, Befürchtungen und Wünschen. Verbindliche Festlegung von Zielen auf taktischer und strategischer Ebene.
- Anschaffung, Konfiguration der nötigen Hard- und Software
- Schaffung von nachhaltiger Akzeptanz
- Automatisierung und Integration von Systemen auf technischer und prozedualer Ebene
- Kontinuierliche Ermittlung und Beseitigung von Hemmnissen
- Effektiveres Arbeiten & regelmäßiges Feedback
2. museum-digital
museum-digital ist eine Initiative, die 2009 mit dem Ziel gegründet wurde, Museen zu ermöglichen, ihre Objekte kostenfrei und einfach gemeinsam zu publizieren. Bald zeigte sich, dass viele der teilnehmenden Museen keine dezidierte Sammlungsmanagement-Lösung hatten und die damals noch primär auf die Publikation ausgerichtete Eingabeoberfläche musdb als Ersatz für ein solches nutzten. Entsprechend wurde es – weiterhin eng mit der Publikation verzahnt – zu einem vollwertigen Sammlungsmanagement-Tool erweitert. Spätere Angebote beinhalten Tools zur Erstellung digitaler Ausstellungen, Qualitätsschätzung, und mehr.
Die Kombination eines immer hohen Stellenwertes der Publikation und Interoperabilität einerseits, und des Anspruchs möglichst kosteneffektiv zu arbeiten andererseits, erforderte frühe entsprechende Weichenstellungen. So benutzen alle Museen, die mit museum-digital arbeiten, eine gemeinsame Datenstruktur, eine zwar anpassbare, aber grundlegend einheitliche Benutzeroberfläche, und ein gemeinsames Set von kontrollierten, mit Normdateien verknüpften Vokabularen, die zentral für alle Museen gemeinsam angereichert und verbessert werden.
Die Erkenntnis, dass die Kernkompetenz von Museen in der Bewahrung, Beforschung und Vermittlung ihrer Sammlungen und nicht die Kenntnis technischer Details (z.B. von Austauschformaten) ist, führte zu einer frühen Betonung reibungsloser Prozesse: Die oben beschriebenen Automatisierungen zur Erkennung und automatisierten Bereiningung von Importdaten sind schon heute bei museum-digital weitgehend umgesetzt.
Museen können museum-digital nutzen, um ihre Bestände zu publizieren, zu verwalten, oder um beides zu tun. Ist letzteres der Fall, ergibt sich ein deutlich vereinfachtes Bild: Klimasensoren, Lichtschranken, etc. können direkt mit museum-digital verknüpft werden, die Publikation ist – solange die vom Gesamtsystem vorausgesetzten Qualitätsmaßstäbe eingehalten werden – immer nur einen Klick entfernt, und ein maschinenlesbarer Zugriff sowohl auf einzelne Datensätze wie für den massenweisen Abruf zum Zwecke der Synchronisation – etwa durch die Deutsche Digitale Bibliothek – sind über einfach zugängliche, gut dokumentierte und offene Schnittstellen möglich. Durch die museumsübergreifend einheitlichen Datenstrukturen und Schnittstellen lassen sich für ein Museum geschaffene Anbindungen zudem auch einfach von anderen Museen nachnutzen.

3. Die Deutsche Digitale Bibliothek
Die Deutsche Digitale Bibliothek (DDB) hat sich seit ihrer Gründung zum zentralen Abschluss im Lebenszyklus von Daten aus der Bestandserschließung in deutschen Kulturerbeeinrichtungen entwickelt. Aus Perspektive der Museen bietet sie einerseits den Anschluss an weitere Kulturerbesparten – Bibliotheken und Archive – und andererseits an die Europeana als gesamteuropäische Plattform.
Dadurch, dass sie ein gesamtdeutsches Vorhaben ist, und dass viele Förderprogramme für Digitalisierung eine Datenlieferung an die DDB voraussetzen, bildet die Datenlieferung an die DDB eine vereinende Aufgabe – und damit einen (wenn auch kleinen) Identifikationspunkt – für alle, die mit der Digitalisierung in Museen in Deutschland befasst sind.
Schon unabhängig von ihrer konkreten Arbeit ist die Deutsche Digitale Bibliothek damit ein wichtiges strukturierendes Element im übergreifenden Ökosystem der Museumsdigitalisierung. Ihre Existenz bietet einen Fokuspunkt, an dem sich digitale Strategien ausrichten können.
Danke
Mein ausdrüklicher Dank gilt den verschiedenen Kollegen, besonders aus den Museumsverbänden, die verschiedene Entwürfe des vorliegenden Papiers gegengelesen und hilfreiche Anmerkungen beigesteuert haben.
- Im Museum, wie übergreifend etwa die Gemeinsame Normdatei [GND], den Art and Architecture Thesaurus [AAT] oder geonames. ↩︎



